Vancouver Island Events Calendar are the perfect option for remaining organized and handling your time successfully. These calendars can be found in a range of formats, consisting of monthly, weekly, and yearly designs, allowing you to choose the one that fits your preparation design. Whether you're tracking consultations, setting objectives, or handling your family's schedule, a printable calendar is a basic yet powerful tool. With adjustable styles ranging from minimalistic to lively styles, there's an alternative to fit everybody's taste.
Downloading and printing a calendar is quick and hassle-free. You can print them in the house, work, or a regional store, making them available anytime you require them. Lots of templates even consist of pre-marked vacations and special celebrations, saving you time. Start preparing your days with a Vancouver Island Events Calendar and enjoy the benefits of a more organized and productive life!
Vancouver Island Events Calendar

Vancouver Island Events Calendar
Choose from 300 FREE printable thank you tags that are perfect for gifts wedding favors birthdays baby showers and more Prints six tags per page. Simple to edit with instructional video included. Fun black and white lettering design.
Thank You Tags Printable Etsy

Home Light EmUp TV What Do YOU Drive
Vancouver Island Events CalendarMake your gifts extra special with these free printable thank you tags! Download a variety of beautifully designed tags to add a personal touch to any gift. These Free Printable Thank You Tags come in two designs one simple black and white version and another colorful rainbow riffic design They re perfect to
In this post you'll find simple thank you tags that can be used for any occasion, thank you tags for birthdays, baby shower favor tags, teacher appreciationĀ ... Music Festival 2024 Lineup News Who s Playing Where And When Thrillist Big Island Hawaii Calendar Of Events Calendar Productivity Hacks
Free Editable Printable Thank You Tags Template Pinterest

Whidbey Wags Oak Harbor Chamber Of Commerce
The cutest free printable thank you tags perfect for adding to any of your favorite thank you gifts 16 different designs to choose from Minnesota Yacht Club Festival
Create free thank you gift tag flyers posters social media graphics and videos in minutes Choose from 230 eye catching templates to wow your audience Anna Maria Island Tide Chart Minimalist Chart Design Water Ballet On Victoria Harbour May 2025 Vanislander

Camp Calendar 2023 Camp W Day Camp Long Island Summer Camp Melville

Camp Calendar 2023 Camp W Day Camp Long Island Summer Camp Melville

NEEDTOBREATHE Treasure Island MN

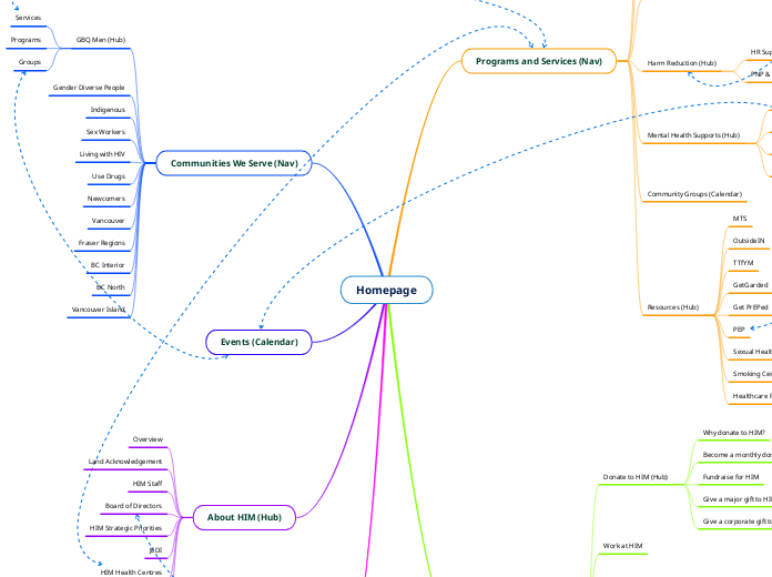
Homepage Mind Map

What To Do In Vancouver In September 2025 Events Festivals

2026 Calendar Vancouver Island VanIsleBrands

The Orcas Hotel Orcas Island Chamber Of Commerce

Minnesota Yacht Club Festival

Ultimate Guide To Anna Maria Island Festivals Izzy living

Victoria Vancouver Island Activity Calendar CycleTreks Questions We