Ucas Key Dates 2025 Entry are the ideal solution for remaining arranged and managing your time efficiently. These calendars are available in a variety of formats, consisting of monthly, weekly, and yearly layouts, enabling you to select the one that fits your planning design. Whether you're tracking appointments, setting goals, or handling your family's schedule, a printable calendar is an easy yet powerful tool. With customizable styles ranging from minimalistic to dynamic styles, there's an option to match everybody's taste.
Downloading and printing a calendar is quick and problem-free. You can print them in your home, work, or a local shop, making them available anytime you need them. Lots of templates even include pre-marked holidays and special occasions, conserving you time. Start preparing your days with a Ucas Key Dates 2025 Entry and enjoy the benefits of a more orderly and productive life!
Ucas Key Dates 2025 Entry

Ucas Key Dates 2025 Entry
Get ready for some spooky fun with these 100 Halloween pumpkin carving stencils and patterns which are all free to download and print This year, I created a whole pumpkin patch worth of free, printable stencils for your most boo-tiful jack-o'-lanterns!
1 000 Free Pumpkin Carving Patterns No Ads All Fun

How To Write Your Personal Statement 2026 UCAS Applications YouTube
Ucas Key Dates 2025 Entry55 Free Pumpkin Carving Stencils and Printable Patterns That Range From Scary to CuteGhost MoonSad Heart FaceWitch HatSmiley Classic ... Free printable pumpkin carving stencils templates and patterns so you can carve the best Jack o lanterns this Halloween
Use these printable pumpkin carving stencils as starting patterns to create cute (or creepy!) Halloween pumpkins that will delight trick-or-treaters. Ucas Portal UCAS Key Dates 2024 2025 2025 Entry
Free Printable Pumpkin Carving Patterns For The Most Boo tiful Jack o
Borders UCAS Applications For
Printable Halloween pumpkin stencils offer a fun and easy activity These stencils feature popular Halloween characters to captivate your childs imagination UCAS 2026
Free Printable Pumpkin Carving Stencils here are some PDF printables to use on your halloween pumpkins this year Jack o lantern traceable Personal Essay Structure UCAS 2026

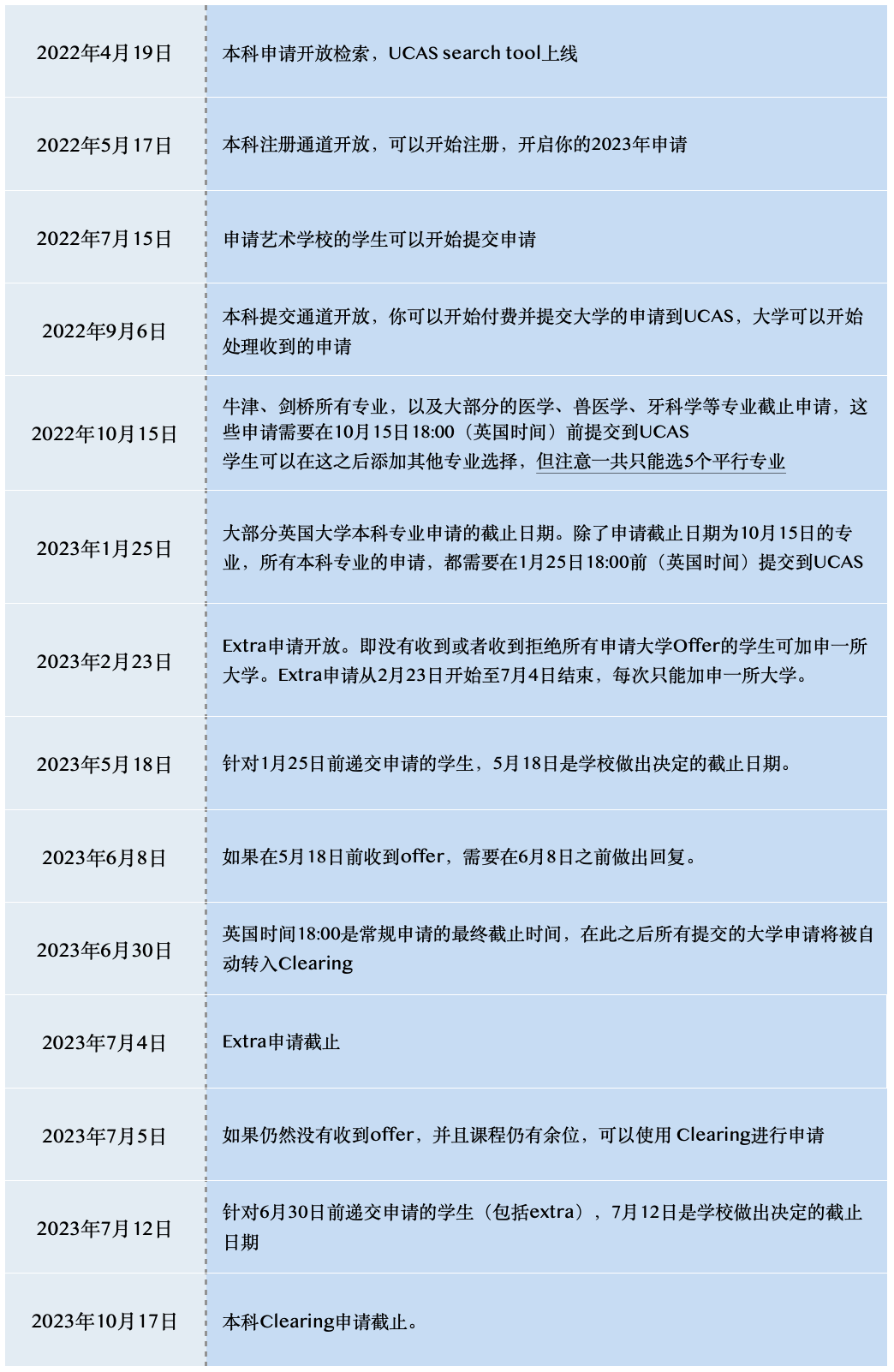
2023 UCAS 9 6

UCAS 2024
Studying Healthcare London

UCL 2026
UCAS

2023UCAS

2023UCAS

UCAS 2026

UCAS And Destinations Guidance Rickmansworth School

UCAS Key Dates 2024 2025 2025 Entry