Run Python App In Linux are the best solution for staying organized and managing your time successfully. These calendars come in a range of formats, consisting of monthly, weekly, and yearly designs, enabling you to pick the one that fits your planning design. Whether you're tracking visits, setting objectives, or handling your household's schedule, a printable calendar is a simple yet effective tool. With adjustable styles varying from minimalistic to vibrant styles, there's an alternative to suit everybody's taste.
Downloading and printing a calendar fasts and problem-free. You can print them in your home, work, or a local store, making them accessible anytime you require them. Numerous templates even include pre-marked vacations and unique celebrations, saving you time. Start preparing your days with a Run Python App In Linux and enjoy the benefits of a more organized and efficient life!
Run Python App In Linux

Run Python App In Linux
Free printable arrival and goodbye letters from your elf Make the most of this holiday season with these adorable and personalized elf letters Download your FREE printable Elf on the Shelf goodbye letter for when it's time for your elf to depart! Make elf antics easier on yourself!
Free Printable Hello and Goodbye Elf Letters Skip To My Lou

Term Everything Run Any GUI App In The Terminal Geeks3D NewZ
Run Python App In LinuxUse our Free Printable Elf Goodbye Letter to help your classroom elf bid farewell to your students before they go home for the holidays. We have you covered with ways to have the Elf say goodbye and FREE Elf on the shelf good bye letter printables
Download this free fillable PDF Elf on the Shelf Goodbye Letter so you can customize your elf's departure letter by adding your kids' names and your Elf's name. Ran My First Python App In Docker Using Ubuntu Parth Pathak Deploy Python Flask App FlashPanel
Printable Elf on the Shelf Goodbye Letter The Petite Planner
![]()
Pixel Buds Series A And Linux Mint
You can print 4 FREE printable letters that include boy and girl versions of an Elf on the Shelf welcome letter a basic introduction letter Github 3k VIP Lab Track Anything SAM VOS
Print an Elf Goodbye Letter to your kids from your Elf On the Shelf with 3 cute designs to choose from Kali Linux Top 8 VS Code Python Extensions Lightrun

Python Virtualenv Run Background Job Linux Code Intrinsic

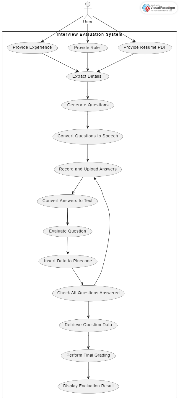
GitHub SujanMidatani7 InterviewEvaluationSystem

How To Install And Run Python On Windows 10 11 Simple Steps

How To Install Python

PaddleHub ernie vilg Web

Python Programming App


Github 3k VIP Lab Track Anything SAM VOS

Python Hosting Fast Secure And Scalable Hosting For Your Python

Django 1