Right Half Plane Zero Flyback Converter are the perfect service for staying arranged and managing your time successfully. These calendars come in a range of formats, consisting of monthly, weekly, and yearly layouts, enabling you to choose the one that fits your planning style. Whether you're tracking consultations, setting goals, or handling your family's schedule, a printable calendar is a basic yet powerful tool. With customizable designs varying from minimalistic to vibrant styles, there's a choice to match everybody's taste.
Downloading and printing a calendar is quick and hassle-free. You can print them at home, work, or a regional store, making them accessible anytime you need them. Numerous templates even include pre-marked holidays and unique celebrations, saving you time. Start planning your days with a Right Half Plane Zero Flyback Converter and take pleasure in the benefits of a more orderly and productive life!
Right Half Plane Zero Flyback Converter
Right Half Plane Zero Flyback Converter
Page 1 Wheel of Emotions Download For Free. A feelings wheel is a visual tool that can help you identify and express your emotions. It is typically arranged in the shape of a circle ...
The gottman institute the feeling wheel pdf UW La Crosse

Buck Boost Converter Critical Inductance Value YouTube
Right Half Plane Zero Flyback ConverterA rainbow-colored, watercolor "emotion wheel"-- a circle divided into six pie-like wedges. Each wedge has a core emotion written in the center. This page is provided as a free resource for anybody who might find it useful It is not a source of profit for me whatsoever
I've been using a "feelings wheel" to help my kids express their emotions about isolation. Just wondering what tools other people are using? Switch Mode Power Supply RHP Zero With A Positive Phase Shift 12v Switching Power Supply Circuit
The Feelings Wheel PDF EDITABLE in Canva Printable

Right Half Plane Zero RHPZ In Power Electronics YouTube
This is a simple daily check using a feelings wheel to helps students indicate how they are doing at that moment or that day without having to say a word Bode Diagram Of Open Loop Boost Converter Download Scientific Diagram
Free printable template of an emotion wheel that can be used as a mental health resource Bode Diagram Of Open Loop Boost Converter Download Scientific Diagram Understanding The Right Half Plane Zero Part 2 PDF Download

Drawing Bode Plot From Transfer Function Third Order System Real Zero

Predict The Analog Circuit Block Intuitive Analysis Of Right Half

Lecture 05 Bode Plot Right Half Plane RHP Zero Bode Plot Sketch


Allen

Flyback Converter How It Works Application Advantages

4 2 Sanook Kid

Bode Diagram Of Open Loop Boost Converter Download Scientific Diagram

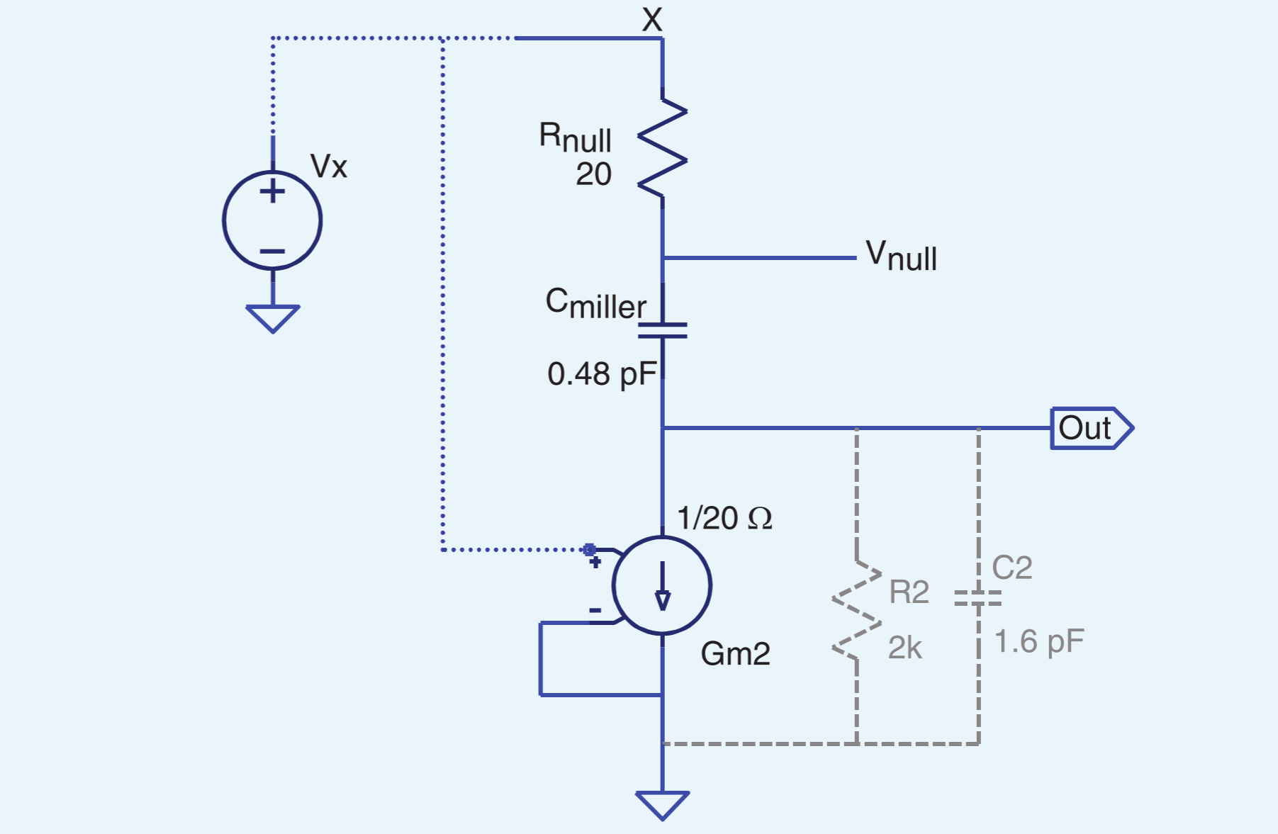
RHP Miller s Wrong Half Plane Zero

Control Systems Root Locus GeeksforGeeks